网站地图
联系我们
网站首页
安全评价
安全评价介绍
安全评价报告公示
职业卫生检测与评价
职业卫生检测与评价介绍
报告公示
安全标准化
安全标准化介绍
安全标准化报告
消防安全检测与评估
消防安全检测与评估介绍
消防安全检测与评估报告
防雷检测
防雷检测介绍
防雷检测报告
资讯中心
焦点新闻
部门规章
标准规范
法律法规
信息公开
安全评价收费标准
基本信息
安全评价报告公示
职业卫生报告公示
关于和瑞
公司简介
企业资质
专家团队
资料下载
公司活动
人才招聘
2025年第三季度安全评价报告公示
安全评价目的是查找、分析和预测工程、系统、生产经营活动中存在的危险、有害因素及可能导致的危险、危害后果和程度,提出合理可行的安全对策措施,指导危险源监控和事故预防,以达到最低事故率、最少损失和最优的安全投资效益。
安全评价介绍
安全评价报告
安全评价报告公示
2025年第三季度安全评价报告公示
栏目
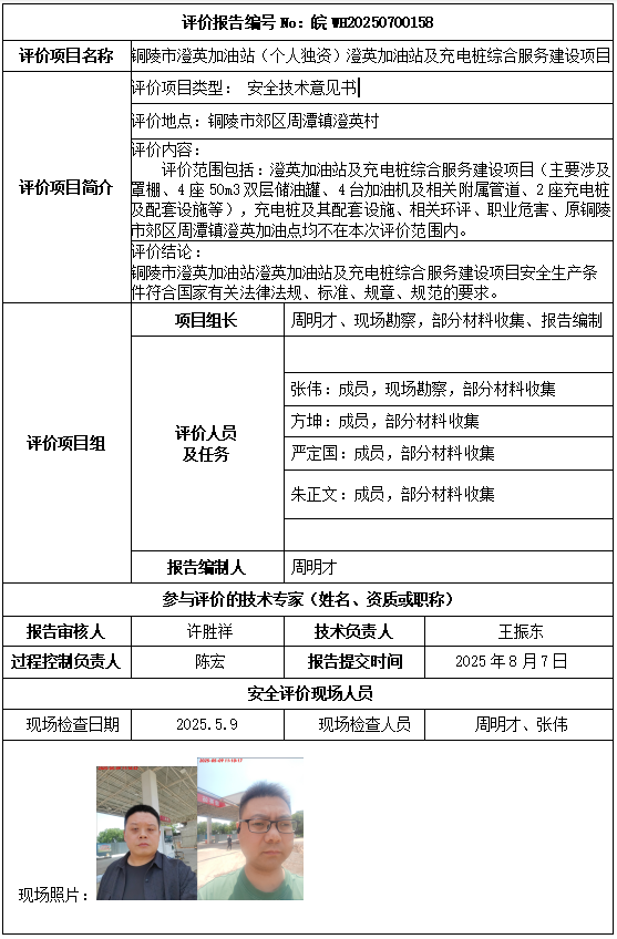
铜陵市澄英加油站(个人独资)澄英加油站及充电桩综合服务建设项目安全技术意见书